Categories

PrestaShop

Nuovi prodotti

Nuovi prodotti
Tutti i nuovi prodotti
Grove - Mega Shield v1.1
  • Grove - Mega Shield v1.1
  • Grove - Mega Shield v1.1

Grove - Mega Shield v1.1

10,00 €

Grove - Mega Shield v1.1

Quantità
Product available for orders

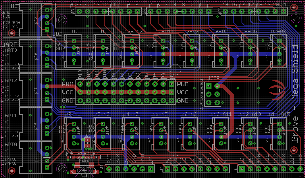
Grove - Mega Shield is a extension board for Arduino Mega and Google ADK. We have standardized all the connectors into 4 pins(Signal 1,Singal 2,VCC and GND) 2mm connectors and keep some of the 3pin(Signal, VCC and GND ) 2.54mm headers for Servo and Electronic Bricks , which simplify the wiring of electronics projects. The 4pins buckled connectors also make the wiring situation more stable. The Mega Shield includes Digital 0 - 21 and Anolog 0 - 15; We abandon Digital 22 - 53 for easily installing Mega Shield with Xduino Mega/Google ADK.
Features:
Arduino Mega1280/2560 compatible
Grove compatible
Google ADK compatiable
Dimenstion: 92.8 mm X 57.2 mm.
Specification:
103020022.png
Documents:

Please visit our wiki page for more info about this product

SE-103020022

Riferimenti Specifici

isbn
0-1
WhatsApp